共
6
篇文章
备赛特辑②丨含金量超高的竞赛,这样选、这样写更加分!
大学期间,如何正确打开竞赛模式?
넶
16
26-01-21
备赛特辑丨生涯发展报告怎么写?
如何在有限的篇幅内,让评委清晰看见你的成长逻辑与未来价值?
넶
12
26-01-21
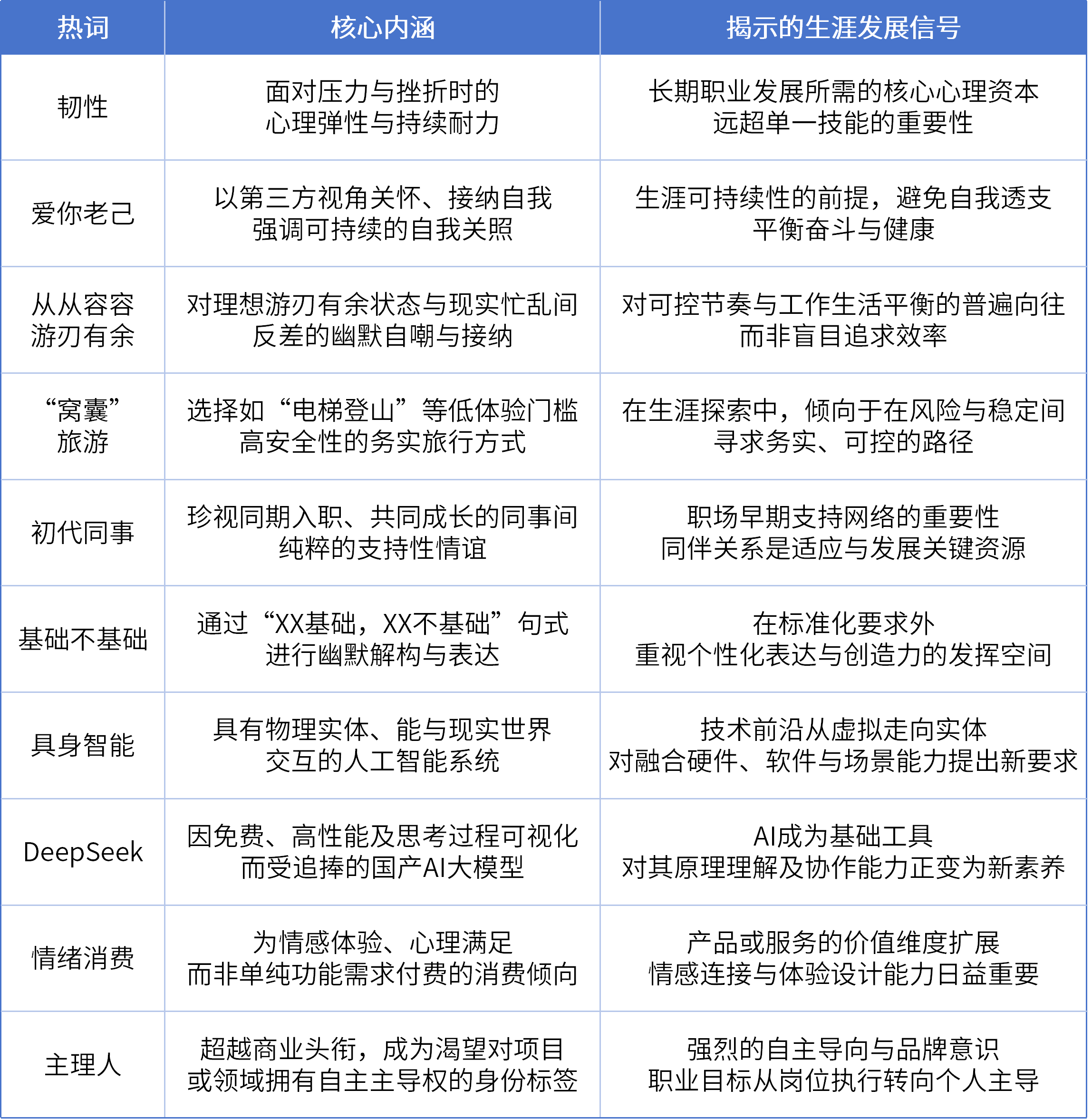
从2025年度十大热词,看生涯建构的新坐标
넶
20
26-01-21
新闻传播学类专业|| 职业地图、行业分析、就业分析
넶
45
25-12-03
人社部近年来公示的6批新职业汇总
新职业的产生背景及特点分析
넶
84
25-12-03
新闻资讯
本网站由阿里云提供云计算及安全服务
本网站支持
IPv6
本网站由阿里云提供云计算及安全服务
本网站支持
IPv6
本网站由阿里云提供云计算及安全服务
本网站支持
IPv6
本网站由阿里云提供云计算及安全服务
本网站支持
IPv6